〒861-5348 熊本県熊本市西区河内町白浜字堀切1440-2
096-278-4055
トップページ
みかんの丘について
施設長あいさつ
取り組み
自立支援
スタッフブログ
広報誌
求人情報
介護事務所の方へ
交通アクセスマップ
ご家族の方へ
入所までの流れ
料金表
年間行事
利用者様の声
お問い合わせ
施設長あいさつ
取り組み
自立支援
スタッフブログ
広報誌
求人情報
交通アクセスマップ
入所までの流れ
料金表
トップページ
>
研修報告
> 研修報告バックナンバー
研修報告バックナンバー
>> バックナンバー一覧へ
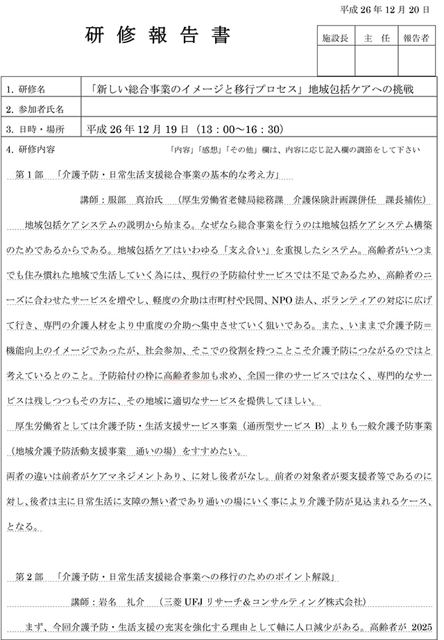
「新しい総合事業のイメージと移行プロセス」地域包括ケアへの挑戦